早上几年青岛要做北方的中心城市,也就是争夺除北京外的第二城,当时山东提出了建设大而强富而美的山东,当年山东GDP还拿了次第一。当时青岛港集装箱也是北方老大,后来国家开始重点发展天津滨海新区,天津从此开挂,北方第二城在山东也没人敢提了。
不过从去年开始形势又有了新的变化,天津滨海新区开始乏力,青岛西海新区开始发力。一伐一发,形势变得微妙起来。
天津的滨海新区经过多年的发展带动作用已经不那么明显,青岛的西海新区刚刚开始起步,作为山东人个人更看好青岛。青岛港是黄海港,天津是渤海,青岛港口有优势,再就是吸引力,由北京在天津的中心作用和吸引力不那么明显,但青岛在山东无出其右着,一亿人的山东除了青岛就每个拿得出手的大城市,周边的烟台威海潍坊农村对青岛还是挺向往的。加上山东各地的青年和精英,这是一笔很大的潜在财富。但是天津周围的河北人就不同了,他们习惯一门心思的进京,还有就是去年新成立的雄安新区,身边有两个火辣辣的热点天津难免受影响。
只是个人观点,楼主说的离开青岛去天津发展值不值,两个城市都不错,适合自己就值。不去试试肯定不知道哪里最适合自己。
创建于2018.2.25
编辑
比较两个城市哪个更适合个人发展,其实与个人的关系更大一些,既然题主没有给出个人的情况,我们就从经济发展与宜居度两个方面,看看天津和青岛两个城市吧。
一、先看经济情况。2017年的GDP总量排名,天津与青岛分别排第6位、第12位。天津比青岛要高出不少,但是增速比青岛低了一倍多。

不过,在人均GDP的对比上,因为青岛的常住总人口比天津常住人口少600多万(青岛常住总人口为929万,天津常住总人口1557万),青岛的人均GDP超越天津。
而在2018年新一线城市排名中,依托商业资源集聚度、城市枢纽性、城市人活跃度、生活方式多样性和未来可塑性五大指标进行的评比中,天津与青岛分别排第7位、第12位。也符合经济总量的排名。

在其中关系到未来发展的未来可塑性的评比中,依照环境友好指数、创业指数、人才吸引力指数、消费成熟度指数、城市规模与增长指数五个维度上,天津与青岛分别排第3位、第10位。差距也是比较明显的。

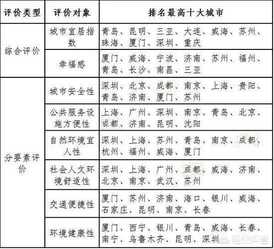
二、在宜居指数上,根据中科院对外发布《中国宜居城市研究报告》,居民评价最关注的是公共服务设施方便性,其次是自然环境舒适度,然后依次是人文环境舒适度、交通便捷性、环境健康性和城市安全性。在答主看来,宜居,在于环境优美、社会安全、文明进步、生活舒适、经济和谐、美誉度高。
在宜居度总排名中,青岛位居第1,幸福感排名青岛位居第7,而天津在所有指标的评比中都没有进入前10位。

所以,经济发展上,天津优于青岛,而在宜居程度上,青岛则大大领先,如何选择,给题主一个参考。
先说结论,如果是我,我肯定选择天津。首先,城市间经济人口的对比,天津和青岛根本不在一个量级上,无论拼GDP还是人口基数,人口流入规模。其次,医疗教育资源,稍微上网找下资料,看看三甲医院数量,学校资源,天津完爆青岛没商量。最后,比人文环境,天津人豁达开朗,外地人很容易融入进来。别问我为什么会知道,因为我就是融入天津的外地人。
天津是直辖市,各方面资源整合都是国内一流,青岛尽管是计划单列市,但和直辖市还是有着明显距离,目前大部分层面都落后于天津,也包括收入水平在内。不过青岛也有自身优势,比如气候和海滨环境,比如竞争压力和小资情调,比如热情朴实的性格,作为年轻人,我觉得还是选青岛吧。
如果仅仅是职业规划发展,并没有安家的打算,那青岛就更适合了,因为天津在巩固基础,而青岛在迈向跨越式发展。天津由于前些年滨海新区的高速崛起,将天津从新一线拉到了一线行列,但之后表现已经不那么出彩。青岛随着大规模城市化扩建,越来越多的机会从砖瓦中破土而出,大量的世界五百强企业落户、众多名校在青建设校区,这都是吸引人才、安置人才的信号灯,所以青岛未来前景对于年轻人来说尤其广阔。
天津更适合。主要有一下几点请大家思考一下:
第一,为了下一代上学。天津作为直辖市,教育资源丰富,高考分数线低。现在取消了蓝印户口。很多年轻人选择天津就是为了孩子教育。
第二,京津冀一体化带来就业机会。京津一体,半小时城市圈已经形成。目前已经规划第二条京津城际高铁,加上经过天津的京沪高铁,将有三条高铁。目前与雄安已开通津保高铁。已经有很多人在天津置业,北京上班的。当然天津国家级的产业区也非常多,滨海高新区,泰达经济区,海泰产业园,西青开发区,空港经济区,北辰开发区,武清开发区,分布均匀广泛。天津和雄安将来未来疏导北京非首都功能。
第三,地理位置。天津位于北方交通要道。是连接华北,东北的交通枢纽。京沪线必经天津。天津,雄安,北京形成三角。是北京山西内蒙古的出海口。青岛虽为山东第一大港,但山东港口太多,烟台,威海,日照,龙口都是港口。


天津哪都显得破破烂烂,建筑物破裂生锈,路面坑坑洼洼,满是井盖,居民小区破旧不堪,私打乱建,圈地种菜,楼道里全是堆满生锈的破旧自行车,居民素质很低劣,小气计较骂骂咧咧。 所以 ,自己考虑吧。
1.两座城市没有可比性,虽然青岛是山东经济第一,但青岛周边的城市组团潜力相对较弱。距离中原城市群,江淮城市群,长三角城市群有点远,另外,这些城市群中长三角发展相对好一些,但因为距离也不可能照顾到青岛。
2.虽然都是渤海湾城市群,但因为政策问题,环渤海经济圈中主要发展京津冀城市群,国家最先提出环渤海经济圈建设,后来又提出环首都经济圈建设,再到现在的京津冀一体化,最后到雄安新区的设立,这都说明天津在这场比赛中所占有的足够优势。
3.随着国家政策的倾斜,天津的公共服务设施也逐渐提高,17年同时修建了7条地铁线路,且都处于在建过程。北京大兴新机场距离天津滨海机场85公里,未来会规划京津冀机场临空经济区。京津冀目前推出了京津冀交通一体化,天津首当其中,除了原有和谐号,目前正在规划京滨,京唐城际,天津均有设站。
4.天津目前正在建设北方国际航运核心区,畅通津新欧,津蒙俄,研究探索东北亚-天津港-大陆桥-中亚-西亚-欧洲双向多式联运。
5.医疗教育的对比:天津拥有三甲医院29所,青岛18所,天津拥有大学62所,青岛拥有大学24所。
6.天津人口1562万,青岛人口920万,不说其他行业,就第三产业而言,天津就业也比青岛的就业机会更多。
7.天津2017人均工资4209,青岛2017人均工资3778。所以评论薪酬也略高一点。
最后结论:个人联系,华北与东北地区最大的就业首选是北京,其次是天津,再次是青岛,大连。未来有可能会有雄安。毕竟首都与直辖市就业机会与前景会相对更好。年轻人可以到大城市学习经验,积累财富,未来才能实现财务自由,去自己想去的任何地方!
当然天津更适合年青人发展。天津是直辖市,高出青岛一个等级,更能争取到中央的各方面支持,因而更具优势,更有开发很早的国家级滨海新区和近年的京津冀一体化。再者天津较青岛高端产业尤其是高端制造业规模要大,发展迅猛,基础雄厚。虽然天津近年发展有所波折,但经过短暂调整后,相信会雄风再起。而青岛发展相对缓慢,基础也较天津大为逊色,可圈点的只有西海岸,但其更多的还停留在起步阶段。青岛的最大优势在于环境,碧海蓝天,红瓦绿树,相较天津宜居而不适合年青人发展。
天津和青岛,两座有实力有颜值的城市。
其实哪座城市更适合年轻人发展,真要因人而异,每一座城市都蕴藏着很多机会,不是选定一座城就选定了前途和机会,而是努力才有机会。在此简要对比一下两座城市。
1,城市基本情况和经济实力对比。
天津市,面积1.1946万平方公里,人口1562万人,辖16区,2017年GDP为18595亿元,位居全国第6位。青岛,面积1.1282万平方公里,人口920.4万人,辖7市辖区,3县级市,2017年GDP为11037亿元,位居全国第12位,增长率高于天津。

2,国际影响力和综合竞争力。GaWC世界城市分类排名中,天津位列世界二线城市,青岛位列世界三线城市。国际影响力天津更强。

在2017年中国城市综合竞争力排行榜中,天津市位于全国第7位,青岛位于全国第15位,综合竞争力天津领先。

3,城市定位和发展潜力。
天津市,直辖市,国家中心城市,超大城市,环渤海地区中心城市,中国先进制造研发基地,金融创新示范区,改革开放先行区,天津自贸区是中国北方第一个自贸区,滨海新区是天津经济增长极。

青岛市,山东省副省级城市,山东省经济中心,国家沿海地区重要中心城市,国际港口城市,海滨旅游度假城市,一带一路节点城市。

拿青岛和天津比,恐怕这个题目是山东哪位兄弟提的。在我看来,青岛和天津相比,还差上一个等级,这可绝不是贬低青岛。

首先,青岛是副省级城市,而天津是直辖市,无论在资源和享受待遇方面都有不少的差距。青岛港当然很好也还有潜力可挖,但是天津的滨海新区那发展势头依然不弱。
从人口上来看,天津市的常驻人口1557万,而青岛的常驻人口才929,这样对比,虽然青岛的人均GDP超过天津,但是人口的红利会导致商业的繁荣,长期看来对一个地方的发展是有好处的。

据相关媒体报道,按照惯例指标2018年新的一线城市:依照商业资源集聚度、城市的枢纽性、城市人口的活跃度、生活方式多样性和未来可塑性来进行评比,天津也是远远超过青岛。四个一线城市由“北上广深”变为“上北深广”,而在15个新一线是:成都、杭州、重庆、武汉、苏州、西安、天津、南京、郑州、长沙、沈阳、青岛、宁波、东莞和无锡。
天津是第七位,排名很靠前了,而青岛排在了第十二位,也就是倒数第四位,不过依然是不错的成绩。

另外,京津冀一体化这个趋势不得了,北京的发展向天津大踏步前进,就业机会大增,最大的优势是京津一体以后,半小时就可以到达,这样的城市圈其实就是北京的五环和六环的感觉,天津置业,北京上班的格局已经形成。随着城际高铁的不断建设,未来天津和北京不是一体的问题,会不会天津划给北京也说不上哦!
而且天津的教育优势也明显高于青岛,当前还有一个优势,是高考的分数较低哦,不过以后会不会有改变这个说不上。

当然,如果让年轻人选择哪个城市,首先得喜欢这个城市,才能安下心来发展,这两个城市的发展潜力都不错,如果要选择,就要看年轻人自己的发展方向。不过,青岛 的宜居还是超过天津的,我个人认为的!
对于我的观点,您有啥子看法?欢迎关注、点赞、吐槽,我是江湖高远,给您不一样的娱乐评析!另外,本回答图片来源于网络,如有侵权,请联系笔者删除,谢谢!
