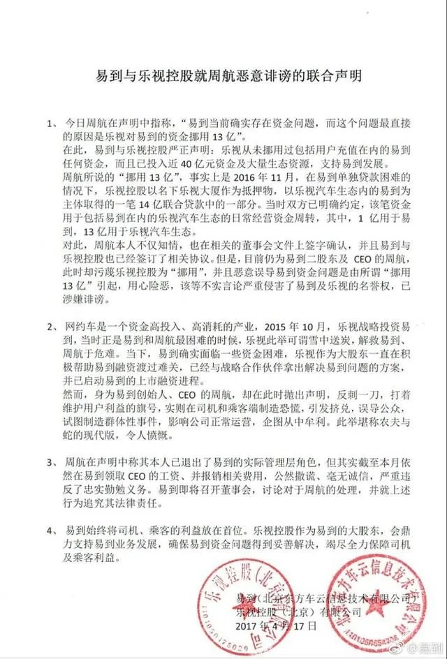
易到与乐视控股就周航恶意诽谤的联合声明
1、今日周航在声明中指称,“易到当前确实存在资金问题,而这个问题最直接的原因是乐视对易到的资金挪用13亿”。
在此,易到与乐视控股严正声明:乐视从未挪用过包括用户充值在内的易到任何资金,而且已投入近40亿元资金及大量生态资源,支持易到发展。
周航所说的“挪用13亿”,事实上是2016年11月,在易到单独贷款困难的情况下,乐视控股以名下乐视大厦作为抵押物,以乐视汽车生态内的易到为主体取得的一笔14亿联合贷款中的一部分。当时双方已明确约定,该笔资金用于包括易到在内的乐视汽车生态的日常经营资金周转,其中,1亿用于易到,13亿用于乐视汽车生态。
对此,周航本人不仅知情,也在相关的董事会文件上签字确认,并且易到与乐视控股也已经签订了相关协议。但是,目前仍为易到二股东及 CEO的周航,此时却污蔑乐视控股为“挪用”,并且恶意误导易到资金问题是由所谓“挪用13亿”引起,用心险恶,该等不实言论严重侵害了易到及乐视的名誉权,已涉嫌诽谤。
2、网约车是一个资金高投入、高消耗的产业,2015年10月,乐视战略投资易到,当时正是易到和周航最困难的时候,乐视此举可谓雪中送炭,解救易到、周航于危难。当下,易到确实面临一些资金困难,乐视作为大股东一直在积极帮助易到融资渡过难关,已经与战略合作伙伴拿出解决易到问题的方案,并已启动易到的上市融资进程。
然而,身为易到创始人、CEO的周航,却在此时抛出声明,反刺一刀,打着维护用户利益的旗号,实则在司机和乘客端制造恐慌,引发挤兑,误导公众,试图制造群体性事件,影响公司正常运营,企图从中牟利。此举堪称农夫与蛇的现代版,令人愤慨。
3、周航在声明中称其本人已退出了易到的实际管理层角色,但其实截至本月依然在易到领取CEO的工资、并报销相关费用,公然撒谎、毫无诚信,严重违反了忠实勤勉义务。易到即将召开董事会,讨论对于周航的处理,并就上述行为追究其法律责任。
4、易到始终将司机、乘客的利益放在首位。乐视控股作为易到的大股东,会鼎力支持易到业务发展,确保易到资金问题得到妥善解决,竭尽全力保障司机及乘客利益。
易到(北京东方车云信息技术有限公司)
乐视控股(北京)有限公司
2017年4月17日
易到创始人周航指出乐视曾挪用易到13个亿资金,我们都知道乐视一直哭穷,还自称融资能力不强,易到出现如此大的资金漏洞,此前我们也猜想过究竟是易到拖垮了乐视,还是乐视拿易到堵了窟窿,现在看来周航已经给了一部分明确的答案:13个亿,而这13亿的窟窿被什么吸走了?如今看来乐视打造“生态”的代价有点大了。。。或许当初易到选择抱住“乐视爸爸”这条大腿本身就是错的。2015年底,易到接受了乐视7亿美元的战略投资,将公司70%的股份转交到了贾跃亭的手中,也把自己公司的主导权送了出去,成了贾跃亭手中的一枚棋子。未来的易到如果依然无法解决现金流紧缺问题,即便可以成功上市,未来的发展也令人担忧。毕竟新政压力下,留给网约车的空间不多了。。。而易到甚至连牌照还没有拿到。对于易到来说,

易到创始人周航指出乐视曾挪用易到13个亿资金,我们都知道乐视一直哭穷,还自称融资能力不强,易到出现如此大的资金漏洞,此前我们也猜想过究竟是易到拖垮了乐视,还是乐视拿易到堵了窟窿,现在看来周航已经给了一部分明确的答案:13个亿,而这13亿的窟窿被什么吸走了?如今看来乐视打造“生态”的代价有点大了。。。或许当初易到选择抱住“乐视爸爸”这条大腿本身就是错的。2015年底,易到接受了乐视7亿美元的战略投资,将公司70%的股份转交到了贾跃亭的手中,也把自己公司的主导权送了出去,成了贾跃亭手中的一枚棋子。未来的易到如果依然无法解决现金流紧缺问题,即便可以成功上市,未来的发展也令人担忧。毕竟新政压力下,留给网约车的空间不多了。。。而易到甚至连牌照还没有拿到。对于易到来说,
这既是拓荒者的荣光,
也是先驱者的无奈。
随着2017年各地网约车细则的落地及各家网约车平台《网络预约出租汽车经营许可证》的发放,作为国内第一家提供专乘约租车服务的“易到用车”,不仅没有获得相关牌照,还深陷“欠款门”中无法自拔:

(近日,据央视财经《第一时间》报道,不少上海网约车驾驶员爆料称,网约车平台“易到用车”提现失败的情况越来越严重,驾驶员被扣押的费用更是从几百元至几万元不等。)
不仅司机的钱提不出来,据了解,除了客服公司之外,包括APP推广、短信推广等七家与易到有合作关系的供应商,都未能在合同借款期限前收到易到用车的打款。
要知道,除去易到用车(以下简称:易到),国内几家大型专车平台,神州专车、首汽约车、滴滴及曹操专车等均在国内各城市相继拿到网约车牌照,当网约车补贴战的“硝烟”散去,一场无声的网约车市场份额之战也逐渐进入下半场。
而易到早在2010年便涉足专车领域的企业,短短几年时间,就从市场的领跑者、资本追逐的宠儿,到如今寄人篱下;再加上创始人周航离职,并加盟雷军旗下顺为资本,任出资合伙人,高层变动频繁、资金又相对短缺的易到用车能否在网约车的下半场挺过这一关?
01
曾经的辉煌带不来永久的灿烂
2014年以前,易到用车独占中国的专车市场老大的地位,先后完成D轮融资:

(图片来源:IT桔子)
而到了2014年,滴滴、神州、首汽纷纷上线,开始了“旷日持久”的网约车补贴大战。但易到用车CEO周航却一直坚持不补贴,他认为补贴用户是一件很幼稚的事情,易到也绝对不参与补贴大战。
最终,一轮烧钱大战后,滴滴和快的的市场份额逐渐稳定了下来。滴滴收购Uber,占据市场第一,而易到用车却依然不为所动。正是错失了“补贴大战”,让易到用车失去了专车市场老大的地位,市场份额被不断缩小。
据易观智库发布的2015年度第一季度专车行业报告显示,在国内网约车服务中,滴滴专车活跃用户覆盖率为80.9%名列第一,易到用车居次,活跃用户覆盖率为17.5%,Uber位列第三。而到了2015年二季度,易到用车活跃用户覆盖率仅为2.7%,位居第四。
即便是后来易到搭上乐视的顺风车推出“高额充值返现”活动,充100返100,另额外赠送乐视视频的会员。截至2016年7月,易到累计充值金额超过60亿元,共有653万用户进行了充值,人均逾900元。

但对易到自身来说,这60亿元的进账也意味着60亿元额外的返现,就目前拖欠供应商费用及司机不能提现等问题来看,易到此次的补贴战不仅没能抢占市场份额,还失去了部分大众的信任。
02
易到应该抱住“乐视爸爸”的大腿么?
2015年底,易到接受了乐视7亿美元的战略投资,将公司70%的股份转交到了贾跃亭的手中。
说到控股股东乐视,以乐视董事长贾跃亭的能力和乐视生态的吸引力,帮助易到再获金主或输血不是没有可能。即便其曾在内部信里提到“我们的融资能力不强”,但自2010年乐视网上市以来,乐视的融资之路根本停不下来。
2016年底,乐视又凭借贾跃亭在长江商学院多位同学的支持下,获6亿美元投资;今年3月,乐视网及旗下企业通过股份和股权转让、增资扩股等形式筹措百亿元资金。
而在易到用车的充值返现活动中,乐视也以赠送电视、手机为福利,将易到作为流量入口,增加了其他产品的销售,最终让用户为乐视的内容买单。这,也许才是易到作为乐视生态一部分的作用。

但易到平台上的司机和用户却在不断流失,其自身价值也在逐渐降低,再加上乐视也常常被爆资金链紧张,最近又传出在北美卖地、裁员的消息,也导致乐视的救援对易到来说并不划算。
如今的易到处于一个非常尴尬的境地,据了解,易到用车已经拖欠多家合作商尾款,许多用户充值退款体现无法完成;高峰期变相溢价、叫车难:

(有网友反映易到账户资金都几个星期一直显示提现失败)
在这种情况下,有易到相关负责人站出来回应,驳斥资金链断裂传闻,并表示近期将启动上市计划。但如果依然无法解决现金流紧缺问题,即便易到可以成功上市,未来的发展也令人担忧。
退一步考虑,如果当初不抱大腿,寻求外部融资呢?邦哥了解到,大众汽车近日向出门问问D轮注资1.8亿美元,并成立合资公司。在汽车产业链中,资金雄厚的车企布局产业链上下游是必然选择,但既然易到已被控股,乐视会容忍其他布局汽车生态的企业与易到牵手么?
03
新政压力下,留给网约车的空间不多了
自去年年底全国各地的网约车新政公布之后,面对新政普遍要求本地户籍和牌照、运营车型等问题,整个网约车行业基本陷入一种恐慌性的“倒计时”的状态。
不仅如此,叫车越来越困难,价格也在不断上涨。4月10日,滴滴出行就宣布在北京正式引入“分时计价”模式和新计费标准,起步价从10元调整至13元。里程费下调0.2元/公里。滴滴出行方面称,计费方式“一升一降”,北京用户在平峰时期用车仍旧便宜,但高峰时段车费有所上涨。
眼看网约车过渡期大限将至,滴滴也不得不开始停止对北京三环以内地区非京牌网约车车主派单。
根据财新之前获得的数据表示,滴滴北京注册司机数量为110万,活跃司机数量逾20万,但只有10.7%符合京籍规定。
不过,并不是所有的网约车公司都会在新政下“活不下去”——例如神州专车最近公开的财报显示:2016年公司专车业务收入实现快速增长,达50.6亿元,同比增长190%。
相比滴滴,神州专车采用的是“专业车辆,专业司机”的B2C模式,主要通过自己公司的车、全职司机,来为出行客户提供服务。
面对新政这些具体的要求,神州专车几乎可以原封不动地直接执行。截至4月,神州专车已拿到厦门、大连、杭州等15个城市的网约车牌照,并在福州、杭州等5个城市率先成为同一城市三证齐全、合规运营的专车。
注:网约车新政明确提出,在各地从事网约车经营,司机需要取得《网络预约出租汽车驾驶员证》、车辆需要取得《网络预约出租汽车运输证》、平台需要取得《网络预约出租汽车经营许可证》。
据统计,目前全国共有5家打车平台相继拿到了网约车牌照,(神州专车、首汽约车、滴滴出行、曹操专车和飞嘀打车),但易到用车依然没有拿到牌照,如果网约车进展不顺利,那将会给易到雪上加霜,其合法性问题也将影响其顺利融资和招募司机。
周航在对雷帝网的独家声明中点出核心问题:

由于乐视众所周知的原因,也不可避免的殃及了易到本身。据我所知,易到当前确实存在着资金问题。而这个问题最直接的原因是乐视对易到的资金挪用高达13亿。
周航说,易到所面临的并非简单的债权债务纠纷,而是可能会引发妨碍社会稳定的群体性事件。社会稳定问题的主体责任首先应该是企业,企业在任何时候都应将社会责任放在第一位。
因此,作为易到用车的创始人,代表易到的初创团队以及所有用户,强烈呼吁现在的实际控制人——乐视和贾跃亭先生,能够优先站在社会责任的角度,妥善处理好易到的问题。
乐视内部拆借问题早已被提及
其中,乐视对易到的资金挪用13亿引发外界高度关注,实际上,并不是周航说过这个问题,鑫根资本创始合伙人曾强也说过。
曾强接受新京报采访时就透露,乐视七个板块的布局模式,需要一个强有力的统治者,需要充满领袖魅力的人来执行。从这一点上说,绝对权威、绝对的股权、绝对的统治力是需要的。
但是,从制度上来说,各大板块的钱不能换来换去,不能说拆借就拆借,因为每个板块的股东是不同的。
比如说,乐视云的股东所投资的钱是用来做乐视云的,你把乐视云的钱挪去做乐视汽车,对于上市公司来说,这种行为侵犯股东利益。
对于非上市公司来说,则是侵犯了投资人的利益。

曾强还说,贾跃亭没意识到这个问题的严重性,这也成乐视本次危机的最主要原因。应该有强有力的CFO来制约这种板块间的拆借行为。当然,我们对于这方面也没有做过深的研究。
从这个层面讲,乐视也需要一个COO(首席运营官),来为贾总梦想做execution(否决)。
为此,曾强最近还送了他一本书《禅者的初心》,这本书对乔布斯影响很大,主要内容是告诉人们如何专注在一件事情上,把其他的事情放空。
实际上,乐视遭遇资金链紧张后,不仅是易到用车遭遇了问题——很多人反应打不到车,加价也打不到,司机则反应无法提现,乐视体育在2016年底到2017年初很长时间也遭遇问题。
2017年初,乐视体育相继丢掉了中超、亚足联两大核心版权,还差点丢掉了英超版权。
作为一家在2016年4月融资80亿的公司而言,即便2年购买中超版权27亿,加上其他版权投入,及人员成本,乐视体育依然足够应对这些开支,而且这些版权都并非一次性支付。
既然是分期支付,乐视体育融资完成时间又不成,为何乐视体育反而还无法支付这些版权费?核心原因就是被乐视控股给抽调走了。
周航的初心是希望易到重回正轨
作为易到的创始人,周航在完成易到的法人变更后,在希望平稳过渡、不引起外界误解的考量之下,本人逐步平稳地退出了易到的实际管理层角色。
为何这个事情点又跳出来?核心原因是,易到用车还是一个很好的品牌,作为创始人而言,从社会角度来说,周航也是不希望易到倒闭掉的。实际上,即便退出易到,周航都很低调。
周航在声明中也已指出,易到的资金问题并非像外界传言那般危言耸听。诚恳希望心系易到的朋友们能够理性客观的关注,也能给予乐视团队一些时间,支持他们去妥善解决这次危机。
事实上基于对出行行业前景的判断,以及易到在市场多年的积累和良好的用户口碑,一直有机构有信心、有意愿、有诚意投资易到。
司机的劳动所得和用户的平台充值,都应当受到法律的保护,这也是企业的责任。
周航说,期待乐视团队能够清晰看待当下的危机,接受外界合作伙伴已经提出的建设性方案,迅速、彻底地解决好易到面临的现实问题。“我们也相信乐视最终会做出明智的选择。”
周航的核心目标是,作为易到的创始人,虽已淡出易到的管理层,但仍心系易到、祝福易到,希望易到一切都好。也会尽自己的一切努力,帮助易到重回正轨,迎来更健康的发展。
实际上,易到用车还是很有价值的,在高端用户群体中一直保有良好的口碑,沉淀出一大批优质的忠实用户,这也是易到最大的价值所在。
周航说,网约车新政之后,市场经历过疯狂补贴大战后,又重新回归到理性和以服务为核心的新阶段。这对于一贯以品质为坚持的易到,本是重大的利好消息,易到也理应抓住这一机遇实现更好的发展。
—————————————————
雷帝触网由资深媒体人雷建平创办,其为头条签约作者,若转载请写明来源。
我更感兴趣的是公关层面,乐视与周航如何撕X。以下是纯公关学术层面探讨。
先来看周航的文章,揭示的是以下核心点:
1,乐视因为众所周知的原因,挪用了易到的13亿资金。
2,后果很严重,会造成社会稳定问题。——之前很多司机反馈无法提现,可能引发群体性事件。
3,希望乐视将社会责任放在第一位。
4,我虽然离开易到,但心系易到,希望易到好起来。
不得不说,这是一个好的文章,原因如下。
1,时机选得好。最近乐视负面不少:高管离职,停止和vizio合资,卖掉美国大楼,周航的这个文章是又一猛击。
2,数字细节令人震动。没有比13亿元这样震惊的数字能吸引人,震动人,凡事都是细节取胜、抓人。之前传易到拖欠司机5000万,现在13亿更加令人震动。
3,一击致命。周航说乐视挪用资金,是政治问题,即会造成社会稳定。这在中国是最大、最严重的问题。
4,身份特殊。对于周航来说,作为曾经的易到创始人,发文爆料,可信度极高,非常具有新闻性,如果是易到的员工、中层都没有这个效果。
5,道德制高点。周航站的制高点高,我这一切都是为了易到的司机、乘客,为了易到好。
乐视已经说了今天晚上回应,用了农夫和蛇的故事,等到声明出来后,我再点评。
乐视恐怕万万没想到,是周航亲自点燃了易到这颗“炸弹”的引信。
在17日晚,易到用车创始人、原CEO周航发布了“易到日常运营的13亿元被乐视挪用”的消息,且认为易到被乐视拖累。乐视则愤愤地谴责说,这是诽谤。
这一出家丑,可能是自2015年10月以来,易到乃至乐视所遭遇的史上最严重危机。

易到创始人周航在演讲中
虽说最近半年状况百出的乐视已让围观群众有些审丑疲劳,但周航的声明还是赚足了公众眼球:成为谈资的,不仅是你来我往的撕扯,还有人们对道德下限和乐视商业模式的大讨论。
到底谁没有道德下限?
17日晚,乐视通过@乐视生态 和 @易到 两个微信平台发声,将周航的声明定义为“农夫与蛇现代版”。易到在官方声明中称,乐视投资易到“可谓雪中送炭,解救易到、周航于危难”,而周航说乐视挪用公款则是“反刺一刀,制造恐慌,引发挤兑,误导公众,……企图从中牟利,此举堪称农夫与蛇的现代版,令人愤慨”。言外之意,当年乐视用7亿美元收购易到70%股份,拯救易到于水火,如今创始人周航却反咬一口。
乐视和易到眼里的周航,是妥妥的“道德沦丧”。

但我建议乐视还是别混淆仁义和利益,毕竟“农夫与蛇”的故事,真的没法套用在乐视与周航身上。
施救的农夫之于被救的蛇,只有“蠢猪式的仁义道德”和一厢情愿的付出;乐视则不然,它当初假道乐视汽车入股易到时可说了,“易到完成了D轮融资,而乐视汽车则补齐了开放的超级汽车生态闭环中至关重要的一环”。
换言之,这本是一场互利的融资,且乐视对易到的商业利益诉求要更多。
时至今日,乐视画风一变,用道德质疑来绑架商业规则,把当初你情我愿的交易,变成了义士救人不求回报的高风亮节——情何以堪。

2016年12月6日,易到创始人周航在划赛艇
最近周航出镜有些频繁。就在4月9日,周航加入了顺为资本,担任投资合伙人。鉴于小米董事长兼CEO雷军是顺为资本的发起人之一,这也意味着,周航在出走乐视系之后,加入了乐视的死对头小米系。不少分析认为,此番周航主动爆料“挪用13亿”的消息,诛心点说,更像是他加入顺为资本后向雷军表忠心的“投名状”。
但周航至今还是易到的第二大股东,身价也不低,若奉上如此大的谄媚礼包,雷军也未必能接得住。
“挪用资金”有了更动听的说法:“建设乐视生态”
事实上,自2016年11月起,就有了乐视挪用易到资金的传言。彼时的版本是,乐视将本属于易到的的钱划拨给了乐视体育。当时易到回应称,钱没有被挪用,易到还会和乐视体育合作。
但这次不一样了。
17日午夜时分,易到和乐视发布的联合声明显示,为了用钱,乐视用易到作为融资平台,用乐视大厦做抵押,换来14亿元,其中1亿元给易到,其它的则给乐视汽车生态。乐视怎么用钱,周航心知肚明且签了字,是“双方约定”,不存在挪用款项之事。

易到与乐视控股的联合声明
为了证明没吃凤凰肉,乐视这“剖腹自证”来得有点惨烈,以致欲盖弥彰。
按联合声明的意思,乐视以易到的名义,主体还款方是易到,理论上主要受益者也应该是易到——但事实是,真正受益者却是乐视汽车,易到成了乐视用来救济“生态化反”的提款机。至于“双方约定”,约束力真比得上法律法规?
看来,“挪用资金”从此也有了更动听的说法:“建设乐视生态”。
群众不是傻子,乐视看似义正词严的声明,还是引发了评论质疑。

网友的质疑
周航在深夜也发朋友圈,指责乐视与易到的联合声明是“泼脏水”。

周航说,“清者自清”。
从合规网约车,到乐视的定时炸弹
你也许不喜欢“冰山一角”这种无趣的话,但我们实在找不出更好的词来形容这口水战背后的故事——深埋在纷争之下的,是更为纷繁复杂的资本纠葛。来自投资圈的消息显示,乐视投资易到之初,就埋下了矛盾的种子。
当初乐视投资易到的7亿美元,是以现金+股票形式兑付,但乐视只支付了应付款的30%,知情人士向PingWest品玩表示,这点钱也得先缴税,到手其实已经没多少钱了。至于股票则需要按60天以后的均价,一年后实现交割。
更悲催的则是先于乐视进场的投资机构。投资圈人士表示,在乐视成为控股股东之后,原有投资人要求撤资,但乐视一直拖延收购款。为了安抚原有投资人,乐视表示,可以通过境内银行提供担保,由境外银行发放相应贷款,用来收购老股(即所谓“内保外贷”)。
这也是画饼充饥。
一方面,这套方案得以成功实施的前提是变更大股东和法人。乐视好容易成为易到大股东,怎么可能轻易变更?另一方面,易到是美元架构,由于政策管制,严控美元外流,于是出现了讽刺的结局:“钱出不去,没法换汇。”投资圈人士表示,“现在很搞笑,连当初的优先股都没清理完毕。”
所以,即便是离职的周航,也休想顺利套现。
但乐视并不在意。在控股易到之后,乐视迅速开始了令人惊愕的“生态化反”:充多少送多少,充钱送乐视手机。确实有不少用户晒出了余额超过12万元的巨额充值的截图自嘲。

证券分析类公众号《君临》经计算认为,乐视的充返和送手机活动,本质上已令活动价格降至三折,“意味着乐视每100元的订单,就要净亏损44元”,而补贴也助长了相当一部分“薅羊毛”的司机利用规则漏洞骗取巨额补贴。“乐视的激进营销扩张让易到的死亡注定将变得轰轰烈烈。”《君临》总结道。
从控股易到,到充返打折,乐视一直在圆一场“生态化反梦”,至于乐视自己、易到和用户得到了已无所谓。重要的是,新老故事还得一起讲下去——易到的故事一旦破产,将直接“引发挤兑”,泡沫的破灭将不可避免。
如今的易到,已成为等待贾跃亭拆卸的又一颗定时炸弹。
原文地址:http://www.pingwest.com/yidao-leeco-ytjia-20170418/
这是周在甩锅!以人民的名义甩锅!
易到现状核心问题在于企业预售款形成的资金池如何进行风险管控。易到的商业模式从一开始就很明显的建立资金池,并利用沉淀的资金池赢利的特征。作为创始人应该是最清楚的人,没有之一!乐视控股之后并没有改变易到的商业模式,资金池的钱如何运作肯定是套路清晰的,13亿的资金规模怎么也不存在挪用的可能,乐视拿走可以有各种合情合理更合法的方式。周现在以这样的语言来向大众发布信息确实有误导大众,诋毁乐视的嫌疑。千万别被情怀蒙蔽了是非,也不用情义来评价周航今天的言行,先辨明合法与否!真要是挪用资金,周为什么不向有关部门举报?什么叫众所周知的原因,什么叫据我所知,这样的措辞就很说明问题了。周航此举目的应该是推卸自己的责任,甩锅给乐视,给现在困境中的易到团队,给如今陷入恐慌中的司机与用户群体。这样的创始人心里已经没有别人了,最终可能害了所有人为自己搏一个“清名”。此事继续发酵下去将用许多公司躺枪,尤其是乐视系很多公司都将受到影响!
周航为什么会在这时候发声,我认为一个是因为积怨已深,第二个则是给新主的“投名状”。
从前几次周航接受媒体采访时的态度来看,他对乐视本身、对于彭钢的到来,以及后来乐视的种种做法,其实是非常不满的。
比如,他会说之前对于乐视的“生态化反”完全听不懂,对于易到后来的种种做法看不惯,但只有闭嘴。而彭钢对周航的态度也仅仅是“并不排斥”,而且他们只限于工作交流,并没有私交。
“投名状”一说,是我自己的一个主观臆测,毕竟周航去的是乐视的宿敌小米雷军的顺为基金,不和易到以及乐视撇清关系,不证明一下自己的价值,恐怕很难立足。
对于易到来说,周航的倒戈、以及这次的发声,无意是压死骆驼的最后一根稻草,据我所知,现在易到的公司大楼下停满了警车,如临大敌,因为前来追债的供应商和易到司机越来越多了。

对于乐视和贾跃亭来说,除了信任危机之外,可能还要面临法律上的危险。
现在越来越多的易到司机和供应商围在易到总部大楼闹市,如果司机和乘客大规模的挤兑,而易到和乐视又拿不出钱来,那么不但造成了社会的不稳定,更有非法吸收公众存款的嫌疑,这就不是简单的商业问题了。
总之,周航这一招挺狠的,对于易到乃至整个乐视的影响都是巨大的。
这件事情很简单,如果乐视没有挪用用户充值,那么在道德上是没有瑕疵的。在法律上,企业控制人当然有权做资金的划拨和拆借。
从乐视反应的情况来看,这笔钱是抵押了乐视大厦的贷款,乐视大厦也不是易道的,乐视把大部分钱抽走也是合理合法的。
周航在困难的时候是乐视注资救了他,现在他则趁乐视困难想组织资金低价回购易道,趁你病,要你命,所以被乐视称之为农夫和蛇的故事。
还是那句话,朋友圈拿来的,不代表本人立场。只是一面之词。

现在确实是易到最艰难的时刻。作为易到的用户,之前跟司机聊天过程中也获知易到账户提现难,很多司机都去易到总部要过钱,而易到也承诺了一定不会赖账,所以很多司机都是抱着信任的态度继续接单,所以在易到倒闭传言汹涌的情况下,仍然有司机在接单,很多乘客依然能够打到车。
这次周航的爆料被乐视挪用了13亿,我认为有两个可能:
第一个可能就是乐视所说的联合融资:“事实上是2016年11月,在易到单独贷款困难的情况下,乐视控股以名下乐视大厦作为抵押物,以乐视汽车生态内的易到为主体取得的一笔14亿联合贷款中的一部分。当时双方已明确约定,该笔资金用于包括易到在内的乐视汽车生态的日常经营资金周转,其中,1亿用于易到,13亿用于乐视汽车生态。”
第二个可能是易到与集团公司乐视生态之间确实有互相拆借的可能。因为乐视子公司之间互相拆借早就不是新闻,之前有媒体也有爆出。而这放在公司运营当中,即使不是控股和子公司之间的关系,不同公司之间互相帮忙,互相拆借也会出现。因此,乐视“挪用”易到资金这个问题如果发生,也属于正常公司经营,应该不涉及违法行为。
而周航提到易到挪用易到13亿导致易到运营困难的问题,我认为这是易到等网约车不健康的商业模式所导致的,在2015年未获乐视7亿美金收购之前,易到就曾因为资金短缺数次传闻倒闭,直到卖身之后才渐渐缓解困难,并一度爬升到行业老二的位置。实际上,包括滴滴、易到在内,在初期的打车大战当中,都是依靠大规模的烧钱补贴用户才得以获取海量的用户的,这之间滴滴融资数轮近百亿美金才得以坐稳第一,但是截至目前滴滴依然处于亏损状态,只不过是其现金流充足,并且自从收购Uber之后不再打价格战,所以才得以平稳运行。
而易到则没那么幸运,乐视并不是阿里腾讯,没有那么强的营收能力,也没有充足的现金流,再加上此后的融资不力,所以导致资金链紧张。而这次如果乐视处理不好因为周航的这一个挪用13亿而引出来的海量媒体报道的轰炸,导致更多的司机发生挤兑,那么,这必然让易到更加雪上加霜,没有时间再去进行融资并解决司机的资金问题,所以这才是最可怕的。而如果乐视能够有“神来之笔”,将易到所存在的资金问题进行解决,那么易到可能还有生存的机会,毕竟现在网约车市场的格局还是一片乱局,洗牌还在继续,绝处如能逢生,说不定会有“后福”。
