《河洛群侠传》作为一款开放世界武侠游戏,玩家在推进主线的过程中也会遇到不同的支线任务,但有些支线任务并不是那么好触发的。下面小编带来了《河洛群侠传》全支线任务攻略与奖励一览,一起来看看都有哪些支线任务吧。

点击图片查看大图
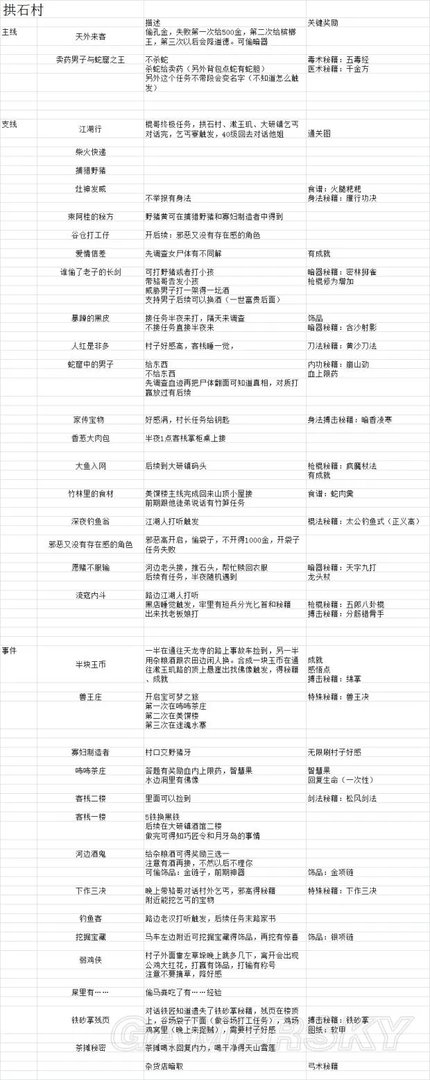
拱石村

更多相关内容请关注:河洛群侠传专区
《河洛群侠传》作为一款开放世界武侠游戏,玩家在推进主线的过程中也会遇到不同的支线任务,但有些支线任务并不是那么好触发的。下面小编带来了《河洛群侠传》全支线任务攻略与奖励一览,一起来看看都有哪些支线任务吧。

点击图片查看大图
拱石村

更多相关内容请关注:河洛群侠传专区