天涯明月刀中的天香是非常重要的治疗门派,不管是刷本还是打架,队伍中都少不了天香。下面就给大家带来天涯明月刀天香玩法大型攻略,全方位解读天香这个门派的玩法。
作为目前唯一可治疗角色,天香的重要性毋庸置疑。其剑香状态的输出效果、团控效果也能够通过经脉选择、心法配置、属性取舍等途径进行强化。可谓是一个十分全面的职业。其门派特殊属性——香意仅用来进行治疗技能的释放,这是唯一一个攻击技能不消耗门派特殊属性的职业,其剑香状态较其他职业更易上手。当然了,玩好天香是十分不易的,今天的攻略就来聊一聊天香不同阶段、不同路线的属性堆叠,希望能对萌新玩家有所帮助。
(一)属性
首先来看一下天香的基本属性加成:

从这里我们可以看出,天香是一个属性较为均衡的防御性内攻职业(仅存一项五维加成力道,身法加成内功,内防、气血数据较为优秀,洞察的会心率加成偏低)。气劲和根骨对天香而言收益颇为客观,为天香的主属性。而身法对天香也有着不错的加成,不失为一种性价比较高的选择。
对于天香而言,一般分为3种类型:邪教香(核爆香)、钢板香(粉毛龟/王八香/身法香)和气劲香(奶香),其中,粉毛龟和气劲香数量较多,能较好地适应各种情况的需求,尤其是气劲香,攻、防、治疗并重,能够很好地提升游戏体验。至于战斗属性,就要分情况说明了。
1.邪教香
内攻,外攻,命中率,会心率,会伤,气血,韧劲,内、外防,格挡。核爆路线势必要牺牲防御属性。加之天香本身命中率、会心率偏低,势必要对其进行特殊堆叠方可在对战中产生效果。
2.钢板香
韧劲,格挡,气血,内攻,双防。其余属性并不算太重要。粉毛龟最流行的时代是啸天镇岳尚未削弱的版本,能够通过心法技能实现极难被破定的效果。在现行版本中,粉毛龟纵然有着十分出色防御属性,但其输出属性疲软、奶量并不十分充沛,作为奶香拥有在战场上不俗的生存力,但是作为剑香往往输出乏力。而现版本中,师妹为太白、唐门带来了非常大的攻击加成,使得粉毛龟的壳并不那么坚硬。当然了,在顶级号中,通过砭石、附魔进行属性的修正,还是能够在佩戴炼武身法的情况下拥有不错的输出属性的。
3.气劲香
韧劲,内攻,气血,外攻,双防,命中,格挡,会心率,会伤。这类天香偏向攻击,同时属性较为均衡、全面。毫无疑问,同功力中,输出不如邪教香、防御不如粉毛龟,但是其偏输出的均衡定位使得其在战场上生存和输出并重,奶香较为出色,其在1V1对战中也有着不俗的输出能力和不那么低的容错率。
(二)技能
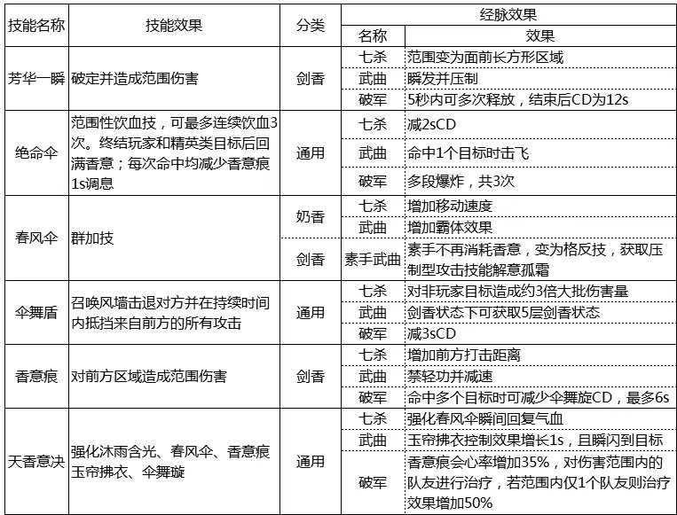
天香技能详细(含不同经脉)描述请看下图:


有几点是需要注意的:
1.春风伞对天香本身的治疗量比对队友的高。
2.伞舞盾释放时霸体,能挡离渊、杀意等技能,但是面对唐门的傀儡技(爆天星、千机扫)时容易“漏气”。
3.香意痕释放后通过翻滚打断技能达到位移效果后能在其原持续时间内释放天香意决进行强化。
4.解意孤霜是贴身技能,攻击距离仅为4m。
5.柳暗凌波能被神威猛虎破二段、太白飞燕等技能黑掉,使用需谨慎。
6.附近单位过多时低吟浅唱有概率不会刷到团队成员身上。
7.大劈别乱放,把对方从队友的火力中匹走不是什么好事。
本文内容来源于互联网,如有侵权请联系删除。
