交管12123新车预选号牌流程图解:
1、首先,需要在手机上下载“交管12123”手机APP,安装成功后就可以根据相关流程进行注册,注册完成后登录。

2、进入后点击预约选号模块。

3、根据自己需求选择新车选号、新能源车换号、二手车转移选号、二手车转入选号。新能源车换号、二手车转移、转入登记预选号牌流程。请参照新车登记预选号牌流程办理。

4、进行新车选号,选择注册省市“自己所在地”,比如哈尔滨市。

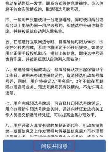
5、点击“确认信息”进入下一步骤,并仔细阅读新车选号业务须知后,点击“阅读并同意”。

6、按要求、顺序填写“合格证编号”、“车辆品牌”、“车辆型号”、“车辆识别代号”;确认无误后,点击本人确认信息无误。

7、进入下一界面,确认信息无误后,点击“开始选号”。

8、点击“发送验证码”,接受验证码填写后,点击“下一步”。

9、进入选号页面,可选择“随机”和“自编”两种模式。

10、选号成功后,根据所提示的日期,去市区各车管所、车管分所办理相关业务。

参考资料来源:
登录辽宁公安交通管理信息网(
网上怎么选择机动车号牌。需要去选在机动车官网上面去选择机动车号牌。
凭你购买车辆的发动机、大架的号码,在网上选择自己喜欢的号码。注意的是未最终选好的情况下千万不能点击确认,否则要等三天后才能从新在网上选号
